米乐·M6(中国大陆)官方网站

中国建筑装饰协会米乐M6 米乐-米乐(中国大陆)官方网站
最新公告:
m6米乐第一 技术先进
最新资讯
全国服务热线:联系我们  
445-885-0052
地址:
上海市崇明区城桥镇秀山路8号3幢三层L区374室
邮箱:
ct@shanghaixj.net
电话:
445-885-0052
传真:
+86-183-4807
公司动态   当前位置: 首页 > 新闻动态 > 公司动态
中国建筑装饰协会米乐M6 米乐添加时间:2023-10-24 08:58:08

  米乐M6 米乐截至2月12日,中国房地产信用信息平台2023年共收录全国开发企业各类不良信用信息

  其中,本周(2.6 -2.12)共增加房地产开发企业各类不良信用信息2400条,涉及房地产开发企业781家。从类型来看,本周新增的不良信用信息主要是欠税信息,其次是失信被执行人、行政处罚和经营异常信息,无严重违法失信信息和重大税收违法信息。从分布来看,河南、湖北和江西本周房企不良信用信息最多。

中国建筑装饰协会米乐M6 米乐(图1)

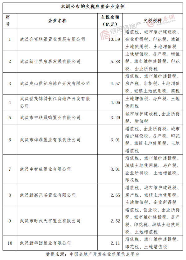
  综述:本周共新增收录房地产开发企业欠税信息1810条,涉及企业413家,欠税总金额109.97亿元,主要的欠税税种是土地增值税、增值税、城市维护建设税、城镇土地使用税和印花税,欠税企业信息主要来自河南、湖北和江西等省份。其中,湖北省欠税总额最多,高达92亿元。

中国建筑装饰协会米乐M6 米乐(图2)

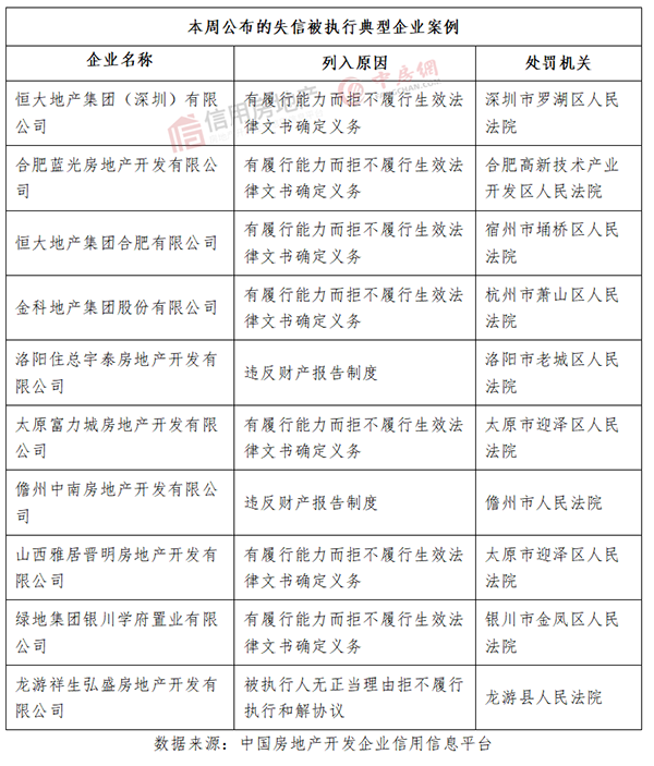
  综述:本周共收录失信被执行人信息529条,涉及企业327家,列入原因主要有“有履行能力而拒不履行生效法律文书确定义务”、“违反财产报告制度”和“被执行人无正当理由拒不履行执行和解协议”。

中国建筑装饰协会米乐M6 米乐(图3)

  综述:本周新增收录的行政处罚信息45条,涉及企业35家,主要处罚机关为综合行政执法局、住房和城乡建设局和市场监督管理局。

中国建筑装饰协会米乐M6 米乐(图4)

  综述:本周共收录经营异常信息16条,涉及企业16家。从列入原因来看,主要为“通过登记的住所或者经营场所无法联系”和“公示企业信息隐瞒真实情况、弄虚作假”。

中国建筑装饰协会米乐M6 米乐(图5)

  报告期内共收录房地产开发企业涉案裁判文书63条,涉及企业59家。从案由来看,借款合同纠纷、建设工程施工合同纠纷、建设工程合同纠纷、买卖合同纠纷和房屋买卖合同纠纷较多;此外,经统计,荣盛(芜湖)置业有限公司、重庆兴盈房地产开发有限公司、东宁市鸿峰房地产开发有限责任公司和新疆佳雨房地产开发有限公司的涉案文书数量均有两条,共计8条。

中国建筑装饰协会米乐M6 米乐(图6)

  2月10日,华夏幸福发布公告称,自2023年1月1日,公司及下属子公司新增未能如期偿还银行贷款、信托贷款等形式的债务金额为6.85亿元(不含利息);截至1月31日,该公司累计未能如期偿还债务金额合计为320.9亿元。

  2月9日,阳光城发布公告称,截至公告披露日,该公司已到期未支付的债务(包含金融机构借款、合作方款项、公开市场相关产品等)本金合计金额460.18亿元,其中:涉及担保事项的已到期未支付债务本金累计217.43亿元;公开市场方面,境外公开市场债券未按期支付本金累计10.15亿美元,境内公开市场债券未按期支付本金累计196.11亿元。阳光城表示,为化解债务风险,正全力协调各方积极筹措资金,商讨多种方式解决相关问题。同时,将在地方政府和金融监管机构的大力支持、积极协调下,制定短中长期综合化解方案,积极解决当前问题。

  2月9日,蓝光发展发布公告称,截止2023年2月8日,公司控股股东蓝光投资控股集团有限公司通过集中竞价方式被动减持56,865,200股股份,占公司总股本的1.87%。减持后,蓝光集团持有公司股份387,918,185股,占公司总股本的12.78%。

  2月9日,大悦城收到深交所关注函,要求说明公司业绩由盈转亏且亏损集中在第四季度的原因,收入与净利润变动趋势不一致的合理性;以及计提资产减值损失涉及的具体资产及项目情况,主要减值测试过程,包括主要假设及重要参数选取等情况,是否与以前年度存在较大差异,资产减值损失计提是否充分合理,是否存在集中在报告期计提大额资产减值的情形。

  华侨城A收关注函:要求说明业绩由盈转亏且亏损集中2022年第四季度原因及合理性

  2月9日,华侨城A收到深交所关注函,要求说明公司业绩由盈转亏且亏损主要集中在第四季度的原因及合理性,以及计提存货跌价准备及资产减值损失涉及的具体资产及项目的相关情况,主要减值测试过程,包括主要假设及重要参数选取等情况,是否与以前年度存在较大差异,以前年度资产减值损失计提是否充分合理,是否存在集中在报告期计提大额资产减值的情形。

  2月9日,新华联收到深交所关注函,要求说明公司持续经营能力是否存在重大不确定性,为改善持续经营能力及持续盈利能力拟采取的措施等。此外,根据公司于2022年12月22日披露的《关于控股股东破产重整事项的进展公告》显示,公司控股股东新华联控股有限公司的破产重整已被法院受理,截至公告日处于公开招募重整投资人阶段。深交所要求说明该事项对公司生产经营、控制权稳定性等方面的影响。

  2月8日,隆基泰和置业有限公司收到一则上海嘉定区人民法院限制消费令。据限制消费令显示,申请人为上海丹愫实业有限公司,因公司未执行通知书指定的期间履行生效法律文书确定的给付义务,上海嘉定区人民法院按照相关法律法规对公司及法定代表人魏少军施行限制消费。据悉,该案号为(2023)沪0114执410号,立案日期为2023-01-04。

  嘉凯城收深交所关注函:要求说明是否存在通过年末突击交易来减少亏损等多项问题

  2月7日,嘉凯城集团股份有限公司收到深交所关注函。其中,关注函指出,结合海南巨树的主营业务、经营情况、财务状况等,说明公司于2022年12月30日披露的《关于转让嘉凯城(深圳)商业管理有限公司100%股权的公告》中,公司拟以0元将全资子公司嘉凯城集团商业资产管理有限公司持有的嘉凯城(深圳)商业管理有限公司100%股权转让给海南巨树贸易有限公司该交易的背景,海南巨树跨界收购嘉凯城商管的主要考虑,是否具备商业实质,海南巨树与你公司、公司控股股东及实际控制人、董监高等是否存在关联关系,相关定价是否公允,相关审议程序是否合规,该交易是否存在其他未披露的协议或潜在安排。还要求说明该交易的实施进展,并分析相关交易对公司2022年财务报表的具体影响及会计处理的合规性,是否存在通过年末突击交易来减少亏损,以规避因净资产为负值导致被实施退市风险警示的情形。此外,深交所要求嘉凯城说明预计2022年末净资产情况,如考虑转让嘉凯城商管相关交易对报告期损益的影响,以及其他可能影响损益的情形,包括但不限于资产减值准备计提充分性、收入确认合规性、成本费用核算准确性等,是否可能导致嘉凯城净资产为负,嘉凯城是否存在因净资产为负导致被实施退市风险警示的风险,并作出特别风险提示。

  2月7日,金科股份发布公告称,截至1月末已到期未支付的债务本金合计金额119.1亿元(包含银行贷款、信托贷款等金融类贷款及其他非金融机构借款),占公司最近一期经审计净资产的30.6%。其中:涉及担保事项的到期未支付债务金额为91.7亿元。公司持续积极争取化解各类债务风险及有息债务的展期工作,截至1月末,公司累计完成285.77亿元有息负债的展期工作。

  2月7日,陆家嘴发布公告称,控股子公司陆家嘴国际信托有限公司近日收到上海金融法院出具的一审判决书(2022)沪74民初1067号。该判决书显示,被告南京世荣置业有限公司应于本判决生效之日起10日内向原告陆家嘴国际信托偿还本金1,830,600,000元、期内利息5,585,461.11元;被告南京世荣置业有限公司应于本判决生效之日起十日内向原告陆家嘴国际信托有限公司支付截至2022年3月21日的违约金62,624,000元,自2022年3月22日至实际清偿之日的违约金以本金1,830,600,000元为基数,按年利率24%计算;同时,被告南京世荣置业有限公司应于本判决生效之日起十日内向原告陆家嘴国际信托有限公司支付保险费损失664,913.7元、律师费损失735,306.6元等。

  2月6日,深交所向阳光城发出关注函,要求阳光城结合公司经营状况、流动性风险、大额债务逾期、持续大额亏损等情况,说明公司持续盈利能力及持续经营能力是否存在重大不确定性,并充分提示风险。

  2月10日,中国银保监会、中国人民银行联合制定的《商业银行金融资产风险分类办法》正式发布。该《办法》共六章48条,要求商业银行遵循真实性、及时性、审慎性和独立性原则,对承担信用风险的全部表内外金融资产开展风险分类。此外,《办法》拓展了风险分类的资产范围,提出了新的风险分类定义,强调以债务人履约能力为中心的分类理念,进一步明确了风险分类的客观指标与要求。同时,《办法》针对商业银行加强风险分类管理提出了系统化要求,并明确了监督管理的相关措施。据悉,《办法》将于2023年7月1日起正式施行。

  中央、国务院日前印发了《质量强国建设纲要》。其中,在推进质量治理现代化方面,《纲要》强调,优化质量监管效能。健全以“双随机、一公开”监管和“互联网+监管”为基本手段、以重点监管为补充、以信用监管为基础的新型监管机制。创新质量监管方式,完善市场准入制度,深化工业产品生产许可证和强制性认证制度改革,分类放宽一般工业产品和服务业准入限制,强化事前事中事后全链条监管。对涉及人民群众身体健康和生命财产安全、公共安全、生态环境安全的产品以及重点服务领域,依法实施严格监管。

  浙江省市场监管局、杭州市市场监管局近日先后发布《关于做好2023年度浙江省“守合同重信用”企业公示活动的通知》,明确2023年度浙江省AAA级、AA级“守重”从3月15日起正式开始申报。据悉,企业申报浙江省“守合同重信用”企业公示,需符合以下条件:依法登记注册并连续正常经营满两个会计年度;合同制度健全、管理规范;履行合同诚实守信,无重大失信行为;守法经营,无主观故意的严重违法失信行为;经营效益好。企业越级申报AAA级、AA级的,须分别符合“在全国或全省同行业中地位靠前或影响力较大的重点骨干企业”“在全市同行业中排位靠前或影响力较大的重点骨干企业”的条件。小微企业越级申报AAA级的,须符合“省政府重点扶持行业的小微企业”且A级连续公示期满二年的条件;越级申报AA级的,须符合“设区市政府重点扶持行业的小微企业”的条件。

  详细内容请下载完整版报告 【第65期】房地产信用周报(02.06-02.12)